关于组织2025年辽宁省普通高等学校本科大学生广告艺术大赛校内选拔赛的通知

5031  2025-05-19 14:30:15

各系部:

为加强我校学生创新意识和团队协作精神的培养,不断提升我校学生的实践能力和综合素质。我校决定组织2025年辽宁省普通高等学校本科大学生广告艺术大赛校内选拔赛,现将有关事项通知如下:

一、主办单位

主办单位:全国大学生广告艺术大赛组委会、中国传媒大学、大广赛文化传播(北京)有限公司

承办单位:鲁迅美术学院、大广赛辽宁赛区组委会

校内主办单位:betvlctor1946源于英国

校内承办单位:机械工程学院

二、参赛对象与要求

我校在籍在校学生均可参加。其中平面类、文案类不超过2人/组;短视频、互动类、广播类不超过3人/组;影视广告、微电影广告、动画类、策划案类、UI类、科技类、营销创客类不超过5人/组。指导教师人数:平面类、文案类不超过1人/组;其他类别不超过2人/组。

三、竞赛内容

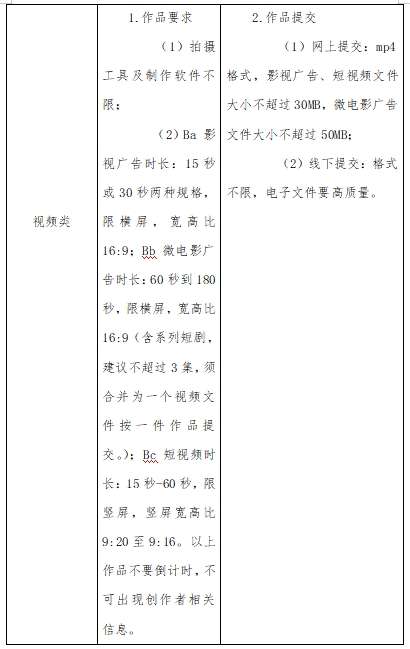
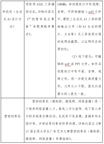
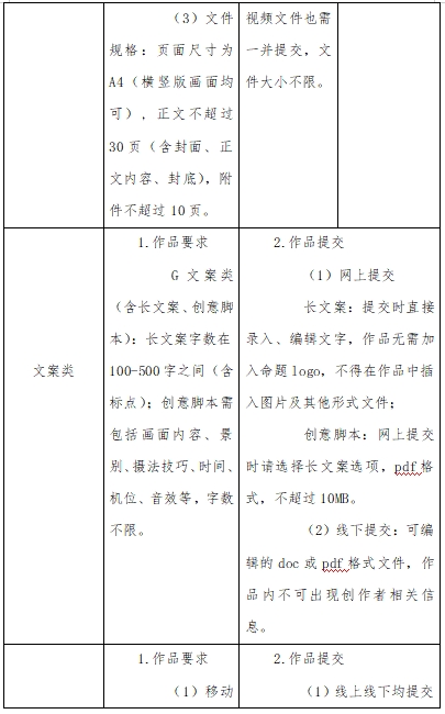
参赛作品分为平面类(Aa平面广告、Ab产品与包装、Ac IP与创意周边)视频类(Ba影视广告、Bb微电影广告、Bc短视频)动画类互动类(移动端H5广告、场景互动广告);广播类;策划案类;文案类(长文案、创意脚本);UI类(移动端、PC端)科技类(生成式AI设计方向)营销创客类(Ja微短剧、Jb微视频、Jc网络直播);公益类(根据命题要求创作)。

注:具体详情见附件。

四、参赛作品要求




注:具体详情见附件。

五、竞赛时间及报名方式

(一)竞赛时间

校赛报名时间:即日起-20256月116:00前。

(二)报名方式

请参赛团队需通过大广赛官方网站,在作品提交平台(/index.html)注册,按流程正确填写信息并按要求上传作品,作品上传成功后,系统自动生成唯一对应的参赛编号、参赛报名表及承诺书,同时所有参赛者须仔细阅读承诺书。

(注:1.确保学生证截图、电子签名及承诺书等信息完整无误,确保指导教师及学生队长的姓名和联系方式准确及认真阅读,仔细检查,保证信息填写准确且完整。

2.辽宁赛区的参赛院校,在官网报名后,经过辽宁赛区评审后,最终获奖作品需要以院校为单位在辽宁省大学生创新创业管理平台 https://cxcy.upln.cn/进行二次报名,二次报名只需提交作品信息,无需提交参赛作品。)

注:具体详情见附件。

六、奖项设置

大赛设省级:一、二、三等奖及优秀奖。

七、联系方式

校内联系教师:程明老师

联系电话:15004027691

校内联系学生:刘玉杰

联系电话:18240404808

竞赛官方微信群:




链接:https://pan.baidu.com/s/1OSNB3mg93KFwmKvkaB8CHQ

提取码:9656

 

betvlctor1946源于英国

2025年5月16日


学校地址:辽宁省沈阳市浑南区全运二西路30号
邮编:110167   电话:024-31679767/31969585
Copyright © 伟德国际1946(源于英国)官方网站-Officials Website 版权所有 辽ICP备11020003号-1
  • 微信平台
  • 抖音平台
  • 微博平台