我校在第八届“发现杯”全国大学生互联网软件设计大奖赛辽宁省赛中喜获佳绩

19474  2021-04-26 17:22:48


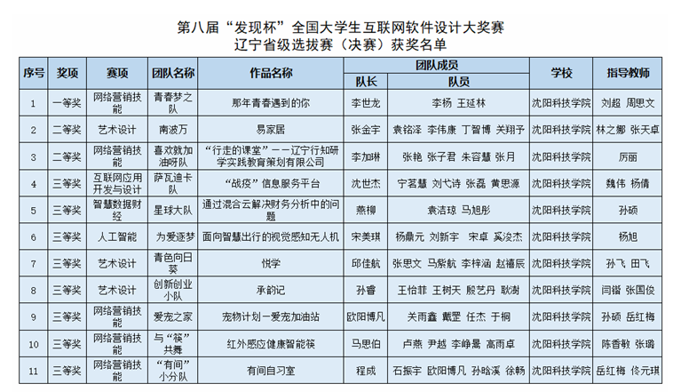
       近日,由辽宁省教育厅、辽宁省财政厅、辽宁省工业和信息化部教育与考试中心主办,大连工业大学艺术与信息工程学院、达内时代科技集团有限公司承办的第八届“发现杯”全国大学生互联网软件设计大奖赛辽宁省级选拔赛落下帷幕。在本届赛事中,我校参赛师生全力准备、刻苦钻研,报送的作品在全省21所参赛高校中脱颖而出,喜获11项省级奖励,其中一等奖1项、二等奖2项、三等奖8项,获奖总数在全省排名第一位。

       据悉,本届大赛共分设“互联网应用开发与设计”、“网络营销技能”、“艺术设计”、“大数据”、“智慧数链财经”和“人工智能”六个赛项。赛道的精妙设计是为了提升参赛学生积极探索互联网领域的研究兴趣,激发团队创新创业意识,提高在互联网技术开发、网络营销技能、产品设计、数据开发应用、智慧财务管理及人工智能技术的成果转化能力而研制。

       回顾我校比赛,参赛团队放弃寒假休息时间,充分体现出我校教师与学生的拼搏和奉献精神,反映出我校多年来践行创新创业教育理念、思路和模式的成果。

学校地址:辽宁省沈阳市浑南区全运二西路30号
邮编:110167   电话:024-31679767/31969585
Copyright © 伟德国际1946(源于英国)官方网站-Officials Website 版权所有 辽ICP备11020003号-1
  • 微信平台
  • 抖音平台
  • 微博平台