我校在2020年“高教社”杯和东北三省数学建模大赛中双获佳绩

10960  2020-10-22 15:21:21

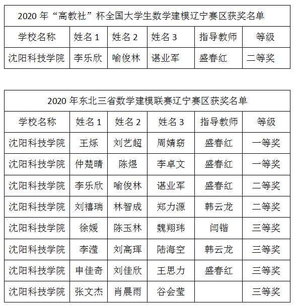
       近日,由中国工业与应用数学学会主办的2020年“高教社”杯全国大学生数学建模和由东北三省数学建模联赛组委会主办的2020年东北三省数学建模联赛双双落下帷幕,我校在以上竞赛中共斩获9项省级佳绩,分别是一等奖2项,二等奖3项,三等奖4项。



       本年度数学建模类大赛竞赛题目来源于工程技术和管理科学方面的实际问题,题目有较大的灵活性供参赛者发挥其创造能力。参赛者根据题目要求,完成一篇包括模型的假设、建立和求解、计算方法的设计和计算机实现、结果的分析和检验、模型的改进等方面的论文。评审以假设的合理性、建模的创造性、结果的正确性和文字表述的清晰程度为主要标准。

       在本年度数学建模类大赛组织与参赛过程中,我校基础部数理教研室老师们放弃宝贵的休息时间辅导参赛选手,尤其在疫情特殊时期,我校师生顶住压力,取得佳绩,充分体现出我校多年来践行创新创业教育理念、思路和模式的成果。

       组织我校学生参与数学建模竞赛是对学生业务、能力和素质的全面培养,特别是开放性思维和创新意识,既丰富、活跃了我校学生的课外生活,也为优秀学子脱颖而出创造了条件。数学建模是通向未来的成功之路,每个参赛队员都是成功者。

学校地址:辽宁省沈阳市浑南区全运二西路30号
邮编:110167   电话:024-31679767/31969585
Copyright © 伟德国际1946(源于英国)官方网站-Officials Website 版权所有 辽ICP备11020003号-1
  • 微信平台
  • 抖音平台
  • 微博平台