王名扬

8572  2023-02-21 15:47:32

       一、个人基本信息

       1.学生生活照: 


       

       王名扬,男,19岁,2003年04月05日出生,共青团员,现任创新与创业协会干事,来自计算机2104班,学年绩点71.92分。

        二、比赛心得

       在参加比赛这方面我收获了很多,从参与比赛到参加比赛,从制作到设计,从最初的别人一点点带着我参与比赛到现在自己可以独立参加比赛了,这一段路程还是很值得怀念的,虽然最开始什么都不会,什么都不懂,经常出错,但慢慢地等到我完全熟悉了这份内容,我也由此感到开心,也感到幸福。也感谢当初努力的自己。

       三、参与创新创业教育活动情况

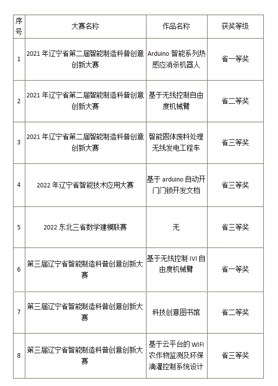
       1.参与创新创业大赛获奖情况:


    

       2.附最高奖项作品的简介:

       (1)项目作品名

       基于无线控制IVI自由度机械臂

       (2)项目简介

       机械臂作为机电一体化的重要代表,作为一种典型的工业机器人已经被广泛的应用到石油化工、生物制药、医学手术、国防军事、航空航天等诸多领域。以往需要由人工进行操作的岗位也在快速的坍缩,日趋被机械化完全取代。

        机械臂是在早期出现的古代机器人基础上发展起来的,它研究始于20世纪中期,随着计算机和自动化技术的发展,特别是1946年第一台数字电子计算机问世以来,计算机取得了惊人的进步,向高速度、大容量、低价格的方向发展。同时,大批量生产的迫切需求推动了自动化技术的进展,又为机器人的开发奠定了基础。

本项目使用Arduino VNH5019 直流电机驱动扩展板、Arduino  Mega2560 核心电路板、Arduino  MEGA2560 传感器扩展板等硬件对 AS-6DOF 铝合金机械臂进行二次开发,能利用移动设备通过蓝牙连接传输控制信号,完成小对机械臂的手动控制及设备整体自动感应并抓取物体这两个部分的操作。在后续的研究中,我们将结合智能小车等其他组件进行接续开发,以使之更好地适应各种工作环境。

本机械臂是基于传统六自由度机械臂进行的升级开发,结合了移动应用技术,能够在保证操作精度的前提下,实现在手机上的灵活、便捷操作。能够完成许多传统机械臂无法完成的复杂工作,真正的做到了类人手臂的高度仿生效果。

       (3)项目图片


学校地址:辽宁省沈阳市浑南区全运二西路30号
邮编:110167   电话:024-31679767/31969585
Copyright © 伟德国际1946(源于英国)官方网站-Officials Website 版权所有 辽ICP备11020003号-1
  • 微信平台
  • 抖音平台
  • 微博平台