伟德betvlctor1946源于英国
学校主页
首页
伟德图谱
学院简介
组织架构
历史沿革
院长寄语
党创引擎
党建共创空间
思创融合品牌
支部会议
党课学习
主题党日
组织生活
工会活动
创讯进程
创新创业大赛
大创训练计划
双创协会公告
双创工作通知
创果UP榜
双创佳讯站
媒体圈热评
学院智慧堂
教研共生体
沙龙火花巷
协会聚变厅
大咖闪现日
师创π队
创院教师风采
双创校外导师
双创校内导师
创客∑风采
创新创业协会
创新创业精英
创客征集入口
孵化Ω苗圃
双创基地管理
孵化基地动态
基地运行成效
校外实践基地
创新创业品牌
沈科创业周报
沈科创业讲坛
沈科创客访谈
小科说创业
沈科创新论坛
创客精英班
沈科青创之旅
首页
创果UP榜
学院智慧堂
正文
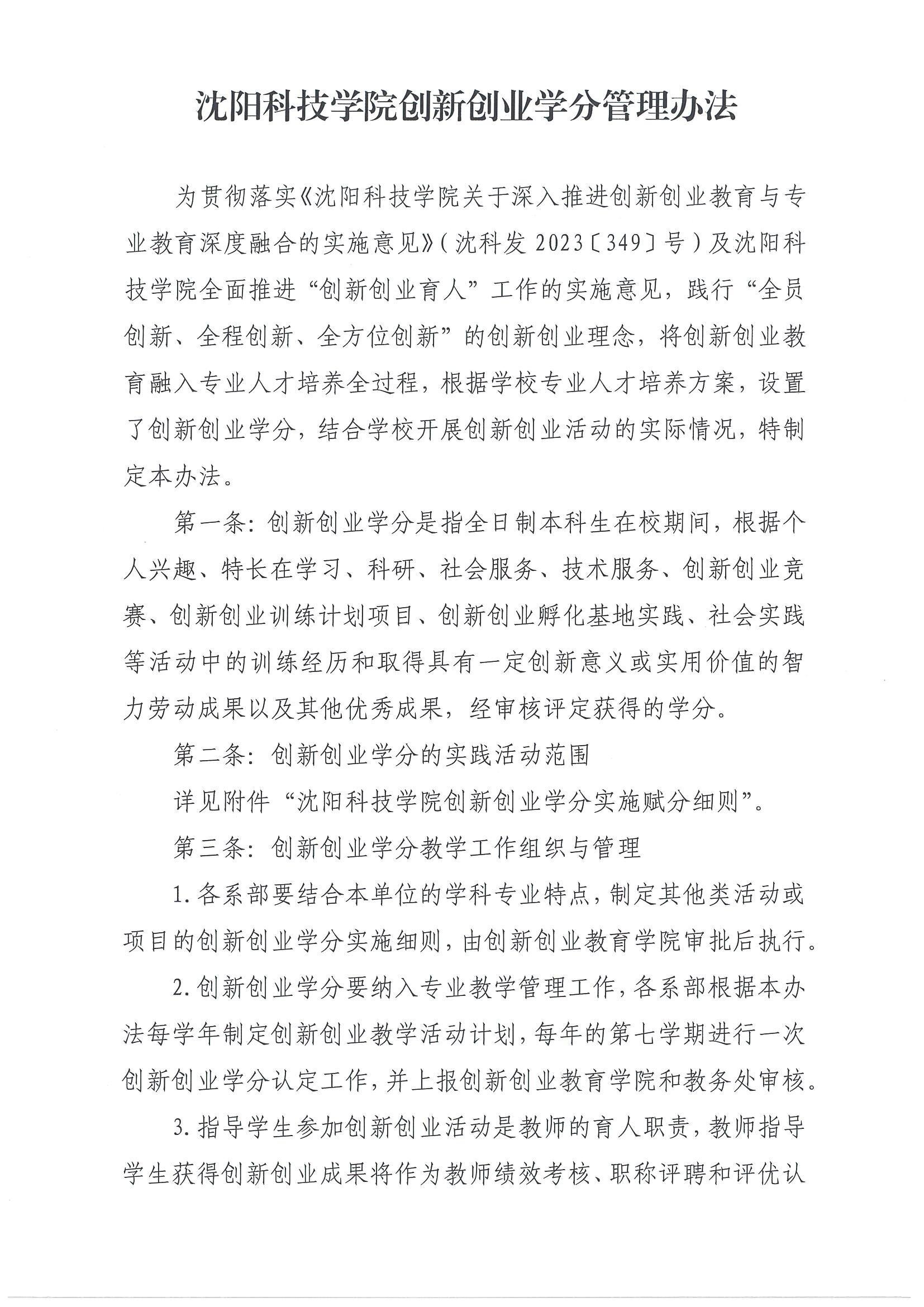
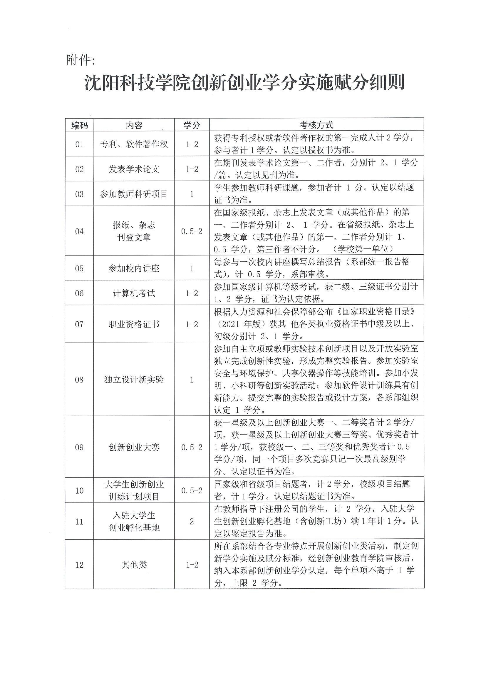
关于印发《伟德国际1946创新创业学分管理办法》的通知
7394
2024-01-05 16:16:12
上条:创新创业教育学院召开专创融合工作建设会议
下条:创新创业教育学院开展大学生创新创业基础课程研讨会议
学校地址:辽宁省沈阳市浑南区全运二西路30号
邮编:110167 电话:024-31679767/31969585
Copyright © 伟德国际1946(源于英国)官方网站-Officials Website 版权所有
辽ICP备11020003号-1
微信平台
抖音平台
微博平台