鲁孙婧雅

9288  2024-07-11 15:55:02

       一、个人基本信息

       1.学生生活照:




       

       2. 姓名:鲁孙婧雅

       3.性别:女

       4.年龄:20

       5.出生年月日:2004.04.07

       6.政治面貌:共青团员

       7.QQ号:3499272723

       8.微信号:SZWL15738410848

       9.联系地址:伟德国际1946南校区2号楼404

       10.联系电话:13322461383

       二、教育背景

       1.在学校现任学生职务:创新与创业协会综合管理部干事

       2.专业班级:会计学2201

       3.学年绩点:86.2

       4.最高专业排名:19

       三、参与创新创业教育活动情况

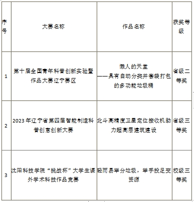
       1.参与创新创业大赛获奖情况:


     

       2.附最高奖项作品的简介:

     (1)项目作品名

       懒人的天堂——具有自动分类并套袋打包的多功能垃圾桶

     (2)项目简介

       随着全球化和城市化的加速,垃圾产生量呈现快速增长的趋势。传统的垃圾桶在垃圾处理上存在诸多不足,例如分类不明确、袋装不便、以及打包效率低下等。这些问题不仅影响了垃圾处理效率,还可能导致环境污染和资源浪费。

       在这样的背景下,自动分类并套袋打包的多功能垃圾桶应运而生。这种垃圾桶融合了先进的传感器技术、人工智能技术、机械自动化技术等,能够实现对垃圾的自动分类、套袋和打包。这不仅可以提高垃圾处理的效率,减轻人工负担,还有助于减少环境污染,促进资源的有效利用。

     (3)项目图片



学校地址:辽宁省沈阳市浑南区全运二西路30号
邮编:110167   电话:024-31679767/31969585
Copyright © 伟德国际1946(源于英国)官方网站-Officials Website 版权所有 辽ICP备11020003号-1
  • 微信平台
  • 抖音平台
  • 微博平台