关于组织第五届智能制造科普创意创新大赛校内选拔赛的通知

4345  2024-09-18 15:28:01

各系部:

       为动员和激励我校学生积极参与新技术在智能制造中深度应用研究和智能制造生态系统协同发展的科学普及和科学素质建设,激发创新活力,提升创意水平。我校决定组织第五届智能制造科普创意创新大赛校内选拔赛,现将有关事项通知如下:

       一、主办单位

       主办单位:辽宁省教育厅

       承办单位:伟德国际1946

       校内主办、校内承办单位:创新创业教育学院

       二、参赛对象与要求

       我校在籍在校学生均可参加,每支参赛队参赛学生最多不得超过5人,每件作品可有1—2位指导教师。

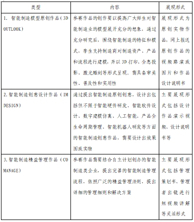
       竞赛内容


       二、参赛作品要求

       1.所有申报项目必须是2024年1月1日以后研究或制作的成果,且未参加过本赛事的前三届比赛,组委会将对作品进行查重,一经发现有以上行为,将取消参赛资格并通报所在高校。

       2.所选项目作品必须由学生作者本人提出、选择或发现,自己设计和研究,自己制作和撰写;无知识产权争议,模仿、抄袭他人作品,一经发现,取消参赛资格,全部责任由作者本人承担。

       3.提交的申报材料须完整,信息真实可靠。

       4.具体提交材料,作品的全部资料图片、视频、动画、作品说明书、管理策划书等。

       五、竞赛时间及报名方式

     (一)竞赛时间

       校赛报名时间:即日起-2024年-10月11日16:00。

     (二)报名方式

       请参赛团队于辽宁省大学生创新创业管理共享平台(https://cxcy.upln.cn/)报名参赛并提交参赛作品。

       六、奖项设置

       大赛设省级一、二、三等奖及优秀奖。

       七、联系方式

       校内联系教师:王森老师

       联系电话:13390113386

       校内联系学生:支艺蔓

       联系电话:13942226023

       校内比赛交流群:908931522

       链接:https://pan.baidu.com/s/11WuN61BbTGbHjRJ18_rKcw?

       提取码:9656

 

 

创新创业教育学院

2024年9月18日


学校地址:辽宁省沈阳市浑南区全运二西路30号
邮编:110167   电话:024-31679767/31969585
Copyright © 伟德国际1946(源于英国)官方网站-Officials Website 版权所有 辽ICP备11020003号-1
  • 微信平台
  • 抖音平台
  • 微博平台