成泊雨

10530  2023-04-25 10:57:58

       一、个人基本信息

       1.学生生活照:



       成泊雨,男,20岁,2000年07月05日出生,共青团员,现任科技创新与创业协会干事,来自自动化1902班,学年绩点83.68分,最高专业排名第2名。

       二、比赛心得

       回想大学生活略显枯燥,似乎只有竞赛独树一帜。我也曾是一个懵懂无知的小子,第一次接触创青春便感受到了团队合作的艺术,也让我发现与志同道合的人同行多么自在。竞赛大多都是发散我们的思维,这勾起你的很多想法,把你觉得有趣的想法变成现实,这就是竞赛的魅力。和不同的人参加不同的赛事,你会收获不一样的友情,当然,也说不定会是爱情,这也是竞赛的魅力。

       三、参与创新创业教育活动情况

       1.参与创新创业大赛获奖情况:



       2.附最高奖项作品的简介:

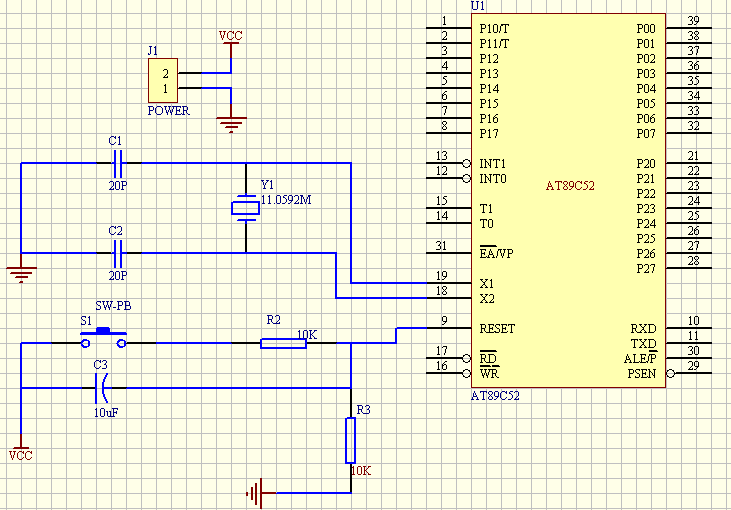
       (1)项目作品名:基于AT89C52单片机的温控风扇设计

       (2)项目简介:随着单片机在各个领域的广泛应用,许多用单片机作控制的温度控制系统也应运而生,如基于单片机的温控风扇系统。它使风扇根据环境温度的变化实现自动启停,使风扇转速随着环境温度的变化而变化,实现智能控制。本设计中的智能电风扇控制系统,是指将电风扇的电机转速作为被控制量,由单片机分析采集到的数字温度信号,再通过可控硅对风扇电机进行调速。本设计以AT89C52单片机为核心,通过温度传感器对环境温度进行数据采集,建立一个控制系统,使电风扇随温度的变化而自动变换档位,实现“温度高,风力大,温度低,风力弱”的调整。另外,通过遥控器可设置电风扇的最低工作温度,根据温度的高低来调整转速的大小。

       (3)项目图片:


学校地址:辽宁省沈阳市浑南区全运二西路30号
邮编:110167   电话:024-31679767/31969585
Copyright © 伟德国际1946(源于英国)官方网站-Officials Website 版权所有 辽ICP备11020003号-1
  • 微信平台
  • 抖音平台
  • 微博平台