关于组织第三届辽宁省大学生国际贸易经营实战沙盘竞赛校内选拔赛的通知

7851  2024-10-10 14:24:54

各系部:

       为锻炼我校学生在模拟的国际贸易场景中的决策能力、应变能力和团队协作能力,从而切实提升实践创新水平。我校决定组织2024年第三届辽宁省大学生国际贸易经营实战沙盘竞赛校内选拔赛,现将有关事项通知如下:

       一、主办单位

       主办单位:辽宁省教育厅

       承办单位:辽宁大学

       校内主办单位:创新创业教育学院

       校内承办单位:经济系

       二、参赛对象与要求

       我校在籍在校学生均可参加,团队比赛,分三个赛道要求如下:

       赛道一是数智贸易经营决策竞赛,每队由4-5位学生和1-2名指导老师组成; 
       赛道二是数智银行经营决策竞赛,每队由4-5位学生和1-2名指导老师组成; 
       赛道三是数智财富管理经营决策竞赛,每队由3-4位学生和1-2名指导老师组成。 

       注:每个学生仅能报名一个赛道,不得跨赛道或者跨校组队,否则取消成绩。

       三、竞赛内容

       1.赛道一数智贸易经营决策竞赛主要内容

       A.企业运营流程

       企业运营流程须按照国内的国际贸易公司出口贸易的流程严格执行。在运行过程中,有如下操作可以随时进行:

       B.市场开发和订单获取

       外国公司发布订单后,国内贸易公司可以开始和外国公司自由磋商,双方谈妥后,外国公司把订单分配给国内公司从而获取订单。

       C.企业融资

       在经营期间,企业资金不够的时候,可以向银行贷款,也可以向系统申请民间借贷。

       规则说明:

      C1.长、短期贷款的时间

       长期贷款期限为1年;短期贷款期限为半年。

       C2.贷款规则

     (1)长期和短期贷款每年年底自动扣除本息。

     (2)超过贷款限额,则无法再向银行借贷。

     (3)民间贷款规则

        民间贷款可以随借随还。民间贷款可以随时申请,即在运行过程的任何时间,都可以申请民间贷款,但民间贷款计息为固定利息,借的时间越长,利息越高,竞赛结束时,要求归还全部民间贷款本息。

       D.市场订单

       D1.市场预测

       各公司可以根据公告栏市场信息,预测安排经营:分析汇率变化、产品国内市场价格变化、产品国际市场价格变化。

       D2.选单流程

       竞赛开始后,各国际贸易公司和外国公司自由磋商。

       D3.经营过程

       选好订单、按照国际贸易规则和流程填写单据,完成业务。

       D4.订单撤消流程

       外国公司分配完订单后且合同签订前(合同签订后不能申请订单撤销),无论国内公司还是外国公司都有权限申请撤消订单,其流程是国内公司和国外公司可通过软件操作撤销订单,若双方无法在软件内达成和解时可向裁判申请仲裁,填写《订单撤消申请单》电子文档,双方填写各自名字(电子签名),连同可佐证撤消原因的截屏一同发送给竞赛QQ群管理员,由裁判裁定过错方并判定相应的加减分,若交由裁判仲裁,过错方需多扣分,而后由竞赛QQ群管理员进行录单。

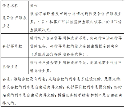
      2.赛道二数智银行经营决策竞赛主要内容:

       A、虚拟商业银行运营流程需按照国内的商业银行的流程严格执行。虚拟商业银行与对公对私客户同在一个竞赛QQ群,进行交易磋商,可依据相应情况进行私聊。双方请依据交易需要做好交易信息留存,以QQ聊天截屏为准,需要时,进行备案查询。

       B、市场开发和订单获取:对公客户和对私客户发布订单后,各商业银行可以开始和客户自由磋商,谈妥以后,客户把订单分配给商业银行。

订单撤消流程,客户分配完订单后,且营销计划书双方未确定之前,无论客户还是商业银行都有权限申请撤消订单。国内公司和国外公司可通过软件操作撤销订单,若双方无法在软件内达成和解时可向裁判申请仲裁,填写《订单撤消申请单》电子文档,双方填写各自名字(电子签名),连同可佐证撤消原因的QQ聊天截屏一同发送给竞赛QQ群管理员,由裁判裁定过错方并判定相应的加减分,并且过错方需多扣分,而后由竞赛QQ群管理员进行录单。

       C、融资:

     (1)银行融资:在经营期间,商业银行资金周转困难的时候,可以向其他商业银行进行拆借,向对公对私客户揽储, 向央行申请再贷款。


     (2)对公对私客户融资:对公对私客户资金周转困难的时候,可以申请民间借贷,由系统自动审核。

     (3)规则说明:

       A、央行再贷款的时间:央行再贷款默认时长为1年,时间到达以后或者实战规则结束以后,系统将自动让商业银行还款,无需商业银行同意。

       B、实时贴现:对公客户只可对当年的实时贴现金额进行一次操作。

       C、民间贷款规则:民间贷款可以随时申请,即在运行过程的任何时间,都可以申请民间贷款,但民间贷款计息为固定利息,借的时间越长,利息越高,竞赛结束时,要求归还全部民间贷款本息。

       3.赛道三数智财富管理经营决策竞赛主要内容:

家庭用户发布订单后,把选择的订单分配给本小组的财富公司。财富公司根据家庭用户的目标设置目标与思路,规划意向书,进行理财、保险和投资的规划,最后进入理财、保险和投资的执行。

        四、竞赛时间及报名方式

      (一)竞赛时间

        校赛报名时间:即日起-2024年10月14日16:00

     (二)报名方式

       报名网址(必须在以下两个网站上同时登录报名才有效,才能及时提供服务):

     (1)网站一:

       http://39.103.134.90:8092/RgtSys/

     (2)网站二:https://cxcy.upln.cn/match/details?comId=35a3a90fa3242e12a347e3

134e96a987

       五、奖项设置

       大赛设省级一、二、三等奖及优秀奖。

       六、联系方式

       校内联系教师:张凤英老师

       联系电话:13842002872

       校内联系学生:支艺蔓

       联系电话:13304046002

       校内比赛交流群:860161150

       链接:https://pan.baidu.com/s/1XhFxsoEpgNpQJ7aTHzVu4A?

       提取码:9656

 

 

创新创业教育学院

 2024年10月10日

学校地址:辽宁省沈阳市浑南区全运二西路30号
邮编:110167   电话:024-31679767/31969585
Copyright © 伟德国际1946(源于英国)官方网站-Officials Website 版权所有 辽ICP备11020003号-1
  • 微信平台
  • 抖音平台
  • 微博平台